
- 癌症治疗0免赔
- 可报进口药
- 加保原位癌

| 必选保障 | ||
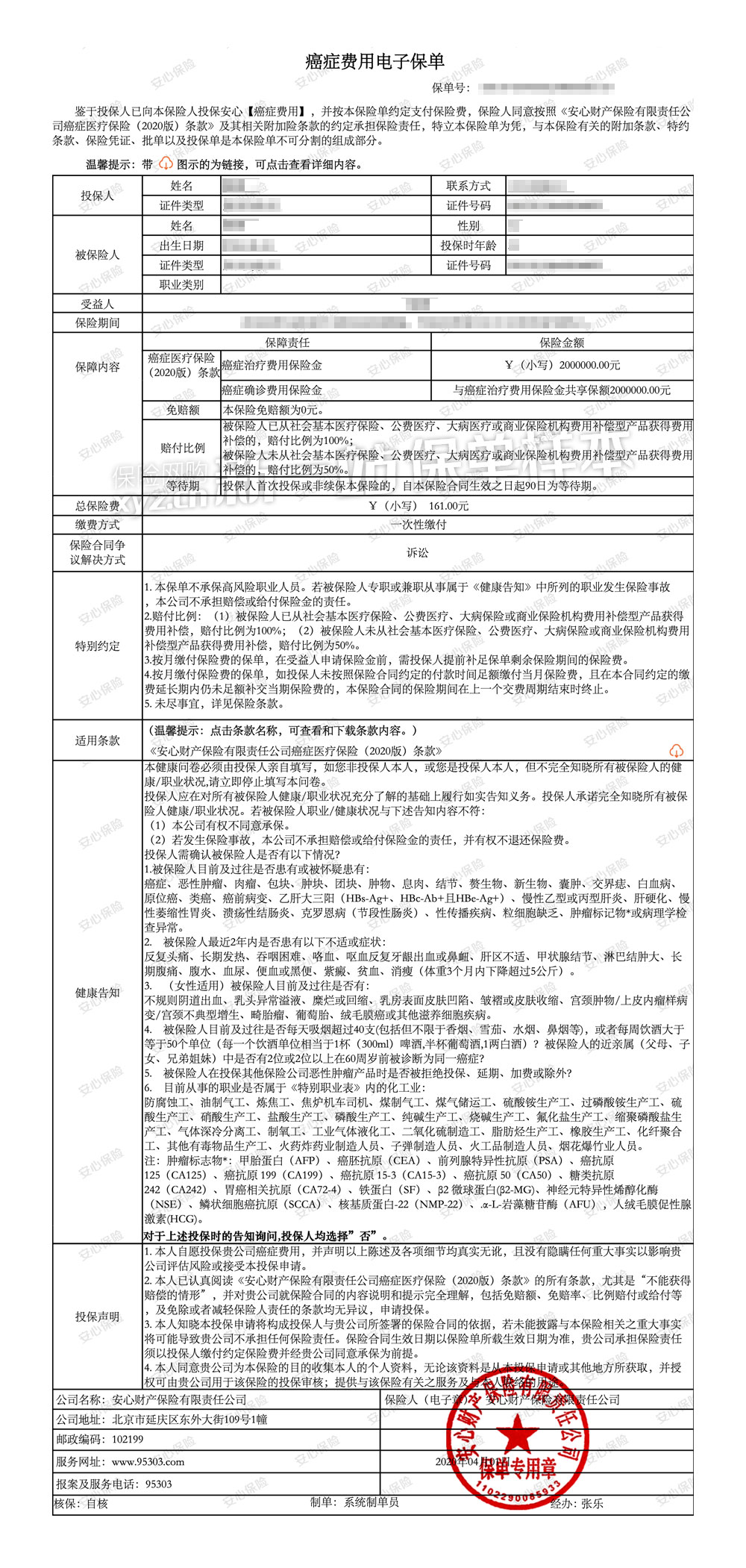
| 癌症确诊费用保险金 | 200万 | 保障被保险人在保险期间内,如在等待期90日后经专科医生初次确诊罹患癌症,对于确诊之日起前30日(含确诊日期当日)内发生的与确诊癌症相关的合理且必需的住院或门急诊医疗费用,扣除已从社会基本医疗保险、公费医疗、大病医疗或其他途径(包含保险公司在内的其他医疗费用补偿型产品等)取得的医疗费用补偿后,对剩余金额按免赔额0元,如下比例给付癌症确诊费用保险金: |
| 癌症治疗费用保险金 | 200万 | 保障被保险人在保险期间内,如在等待期90日后经专科医生初次确诊罹患癌症,对于确诊之日后发生的与治疗癌症相关的合理且必需的住院或门急诊医疗费用,扣除已从社会基本医疗保险、公费医疗、大病医疗或其他途径(包含保险公司在内的其他医疗费用补偿型产品等)取得的医疗费用补偿后,对剩余金额按免赔额0元,如下比例给付癌症治疗费用保险金: |
【适用人群】
(1)被保险人(不含外籍人士、残疾人士)年龄须为出生满28天至70周岁;
(2)不承保以下职业:防腐蚀工、油制气工、炼焦工、焦炉机车司机、煤制气工、煤气储运工、硫酸铵生产工、过磷酸铵生产工、硫酸生产工、硝酸生产工、盐酸生产工、磷酸生产工、纯碱生产工、烧碱生产工、氟化盐生产工、缩聚磷酸盐生产工、气体深冷分离工、制氧工、工业气体液化工、二氧化硫制造工、脂肪烃生产工、橡胶生产工、化纤聚合工、其他有毒物品生产工、火药炸药业制造人员、子弹制造人员、火工品制造人员、烟花爆竹业人员。
若被保险人专职或兼职从事属于上述职业发生保险事故,保险公司不承担赔偿或给付保险金的责任。
【生效时间】投保成功后的次日零时。
【保障区域】中国境内(不含港澳台地区)。
【医院说明】指经中华人民共和国卫生部门审核认定的二级或以上的公立医院,即综合性公立医院或专科公立医院,不包括如下机构或医疗服务:
(1)特需医疗、外宾医疗、干部病房、联合病房、国际医疗中心、VIP部、联合医院;
(2)诊所、康复中心、家庭病床、护理机构;
(3)休养、戒酒、戒毒中心。该医院必须具有系统的、充分的诊断设备,全套外科手术设备及能够提供二十四小时的医疗与护理服务的能力或资质。
【续保说明】本合同为非保证续保合同。本产品保险期间为一年。保险期间届满,投保人需要重新向保险公司申请投保本产品,经过保险人审核同意,交纳保险费,并获得新的保险合同。被保险人的保费会随着被保险人的年龄增长而改变。
当发生下列情形之一的,本合同不再接受续保:
(1)申请续保时被保险人的年龄超过合同约定的最大可续保年龄(105周岁);
(2)被保险人身故;
(3)本合同在投保人申请续保时已因其他条款所列情况而导致效力终止;
(4)投保人或被保险人不如实告知、欺诈等不符合续保条件的情形;
(5)被保险人罹患本保险合同约定的癌症(不含原位癌);
(6)本合同统一停售。
被保险人在等待期后经医院初次确诊罹患原位癌,投保人申请续保且未发生上述情形的,保险人可为投保人办理续保手续;被保险人在等待期后经医院初次确诊罹患癌症(不含原位癌),保险人不再接受续保。若被保险人癌症治疗仍未结束或癌细胞转移的,保险人将继续承担本条款下的保险责任,最长不超过自癌症初次确诊之日起一年的时间。
【癌症说明】指恶性细胞不受控制的进行性增长和扩散,浸润和破坏周围正常组织,可以经血管、淋巴管和体腔扩散转移到身体其它部位的疾病。经病理学检查结果明确诊断,临床诊断属于世界卫生组织《疾病和有关健康问题的国际统计分类》(ICD-10)的恶性肿瘤范畴,其中包含:
(1)原位癌;
(2)相当于Binet分期方案A期程度的慢性淋巴细胞白血病;
(3)相当于Ann Arbor分期方案I期程度的何杰金氏病;
(4)皮肤癌;
(5)TNM分期为T1N0M0期或者更轻分期的前列腺癌。
注:原位癌指恶性细胞局限于上皮内尚未穿破基底膜浸润周围正常组织的癌细胞新生物。原位癌必须经对固定活组织的组织病理学检查明确诊断。
【保险名词解释】
等待期:指自保障生效日开始,不承保某项保障的时段。等待期的设立是为了避免带病投保,一般出现在医疗、重大疾病相关保障约定中,续保时不受等待期的限制。例如:癌症确诊费用保险金等待期90日、9月20日生效的保险,疾病如发生在12月18日之前不给付保险金,12月18日之后按约定给付保险金。
(1)投被保险人关系说明:本人、配偶、子女、父母;如被保险人未成年,投保人必须为被保险人的父母。投保人不得为不满足上述关系的被保险人投保;
(2)偿付能力告知:安心财产保险有限责任公司2020年4季度核心偿付能力充足率为-175.83%;综合偿付能力充足率为-175.83%;偿付能力充足率未达到监管要求。
(3)风险综合评级告知:中国银保监会发布了最近一期风险综合评级结果,安心财产保险有限责任公司被评定为D类。
(4)个人信息授权收集及使用:为提供保险服务、提高服务质量的需要,您授权保险公司可通过知悉您本人信息的机构查询与您有关的全部信息(包括但不限于投保、承保、理赔、医疗信息等);并授权保险公司及与保险公司具有必要合作关系的机构均可对上述信息进行合理的使用。为确保信息安全,保险公司及合作机构应采取有效措施并承担保密义务。保险公司将严格遵守现行的关于个人信息、数据及隐私保护的法律法规,采取充分的技术手段和制度管理,保护您提供给保险公司的或保险公司通过合法方式从第三方获取的个人信息、数据和隐私不受到非法的泄露或披露给未经许可的第三方。
【免责说明】本保险不承担因以下原因导致的保险金给付责任:
(1)被保险人感染艾滋病病毒或患艾滋病期间;
(2)被保险人主动吸食或注射毒品;
(3)被保险人故意自伤与自杀、故意犯罪或者抗拒依法采取的刑事强制措施;
(4)被保险人在初次投保或非续保前所患既往症、等待期内出现的疾病、等待期内接受检查但在等待期后确诊的疾病;
(5)任何职业病、先天性畸形、先天性恶性肿瘤(BRCA1/BRCA2 基因突变家族性乳腺癌、遗传性非息肉病性结直肠癌、肾母细胞瘤即Wilms瘤、李-佛美尼综合症即Li-Fraumeni综合症)、遗传性疾病或染色体异常(依照世界卫生组织《疾病和有关健康问题的国际统计分类》(ICD-10)确定)引起的医疗费用;
(6)接种预防癌症的疫苗、进行基因测试(不包含因癌症治疗用药所必需的基因检测)、鉴定癌症的遗传性、接受实验性医疗以及采取未经科学或医学认可的医疗手段;
(7)由于医疗事故引起的医疗费用;
(8)滋补类中草药费用,即以提高人体免疫力为主要用途的使用的中草药及成药,包括但不限于人参、阿胶、鹿角胶、龟鹿二仙胶、龟板胶、鳖甲胶、马宝、珊瑚、玳瑁、冬虫夏草、藏红花、羚羊角、犀角、牛黄、麝香、鹿茸、铁皮枫斗以及用中药材和中药饮片炮制的各类酒制剂。
投保前,须阅读并了解本保险相关“保险条款”,以上为部分责任免除条款,全部免责条款见保险条款。
【信息披露】本保险产品由安心财产保险有限责任公司承保,面向全国(港、澳、台地区除外)销售(查询保险公司分支机构),销售主体为新一站保险代理股份有限公司;投保咨询、保单/凭证查询、客户投诉以及投保、承保、理赔、保全、退保等相关事务,由新一站保险网协助办理,新一站全国统一客服电话:400-667-5599。
- 保险条款
- 癌症医疗保险(2020版)条款-安心保险注册号:C00020332512020082506791
- 癌症医疗保险(2020版)条款-安心保险
- 费率表
- 责任免除条款
- 保险公司告知书
- 客户告知书
- 保单/凭证样本
(1)原位癌;
(2)相当于Binet分期方案A期程度的慢性淋巴细胞白血病;
(3)相当于Ann Arbor分期方案I期程度的何杰金氏病;
(4)皮肤癌;
(5)TNM分期为T1N0M0期或者更轻分期的前列腺癌。
注:原位癌指恶性细胞局限于上皮内尚未穿破基底膜浸润周围正常组织的癌细胞新生物。原位癌必须经对固定活组织的组织病理学检查明确诊断。
当发生下列情形之一的,本合同不再接受续保:
(1)申请续保时被保险人的年龄超过合同约定的最大可续保年龄105周岁;
(2)被保险人身故;
(3)本合同在投保人申请续保时已因其他条款所列情况而导致效力终止;
(4)投保人或被保险人不如实告知、欺诈等不符合续保条件的情形;
(5)被保险人罹患本保险合同约定的癌症(不含原位癌);
(6)本合同统一停售。
被保险人在等待期后经医院初次确诊罹患原位癌,投保人申请续保且未发生上述情形的,保险人可为投保人办理续保手续;被保险人在等待期后经医院初次确诊罹患癌症(不含原位癌),保险人不再接受续保。若被保险人癌症治疗仍未结束或癌细胞转移的,保险人将继续承担本条款下的保险责任,最长不超过自癌症初次确诊之日起一年的时间。
三步理赔
理赔流程
STEP1:理赔报案
方法一:登录http://www.xyz.cn/u/onlinereport.do?xcase=unLoginReportClaims,提交申请。
方法二:登录“新一站保险网”App,“新一站保险网”微信公众号,提交申请。
方法三:拨打新一站客服热线:400-667-5599,提交申请。
STEP2:提交材料
在新一站理赔专家指引下并按保险公司要求提交材料。
STEP3:坐收赔款
保险公司审核完成后,将按照您填写的银行账号,通过转账方式,支付赔款。
保全
本产品仅支持姓名、证件号码等投被保险人信息填写笔误的更正(不支持姓名和证件号码同时更正)的变更。
保全流程
STEP1:联系在线客服,提供相应的保单号,说明变更原因和需要修改的信息。
STEP2:新一站会通过邮件给您发送保全申请书,并告知您需要提供哪些证件材料。
STEP3:按照要求填写,并将所需材料提交给新一站。
STEP4:新一站会协助您将材料提交给保险公司,并全程跟进直至完成保全。
保全小贴士
Q:多长时间能修改完成?若在修改完成之前出险怎么办?
A:不同保险公司由于审核流程不同,时效性也有较大差异,一般资料齐全10日内(休息日顺延)完成。新一站会全力为您跟进,争取尽快完成保单修改。
若在保险公司审核通过后,办理完成前出险了,您可以正常申请理赔。
退保
保单生效前,本产品支持退保。
退保流程
STEP1:拨打保险公司客服电话(95303),提供相应的保单号,说明退保原因。
STEP2:保险公司会告知您需要提供哪些材料。
STEP3:按照要求备齐材料,并提交给保险公司。
STEP4:退保成功后,保险公司退还相应保费至您提供的银行账号。
退保小贴士
Q:退保可以退还多少保费呢?
A:保单生效前或生效后未超过48小时申请退保的,自保险公司接到退保申请后,保单效力终止并全额退还保费;保单生效超过48小时,投保人要求解除合同,自保险公司接到申请书之次日零时起,本合同效力终止,保险公司收到证明文件和材料之日起30日内退还未满期保费。未满期保费=保险费×(1-保险单已经过天数/保险期间天数),经过天数未满一天的按一天计。如需帮助,欢迎咨询在线客服或拨打客服热线400-667-5599。
发票
本产品提供电子发票,发票抬头同投保人姓名(不支持公司抬头)。如需发票,可在投保过程中勾选需要发票。发票将于投保成功后,次月上旬提供,可在会员中心-订单详情页面下载。







