保险产品

男子患重疾,但不在重疾险的保障范围内!保险公司该不该赔?

2021-01-083692次浏览
小新客服
买重疾险就是为了预防未来的大病风险,而这个预防就在于未来的理赔上。

真实案例:

张先生的所在单位有为他投保了一份15万元的团体重疾险。所谓天有不测风险,在2017年2月张先生被确诊为慢性肾脏病5期,病情已经严重到被医院下了2次病危通知书,且需要长期维持血液透析治疗。在如此窘迫的情况下,更不幸的事情发生了,张先生最终没有挺过去,在做完第三次血液透析后出现了心脏呼吸骤停,经抢救无效死亡。

在料理完张先生的事情后,张先生妻儿便以张先生患终末期肾病、慢性肾功能不全合并心衰,肺部感染身故,符合保险理赔条件,向保险公司申请理赔!谁知,几天后,保险公司给出了拒赔的结果!

保险公司认为:张先生生前做血液透析的时间很短,没有达到90天,保险合同中规定了对终末期肾病的定义是:双肾功能慢性不可逆性衰竭,达到尿毒症期,经诊断后已经进行了至少90天规律性透析治疗或实施了肾脏移植手术。所以,张先生虽然患了重疾条款中的重大疾病,但是终末期肾病有其理赔触发条件,张先生的情况并没有触发,因此,拒赔赔付15万的重疾保险金。

张先生的家属实在无法接受保险公司这种抠字眼的做法,人都没了,难道病的还不够重吗?于是将保险公司告到法院,要求全额赔付。

经法院了解并判决如下:医院的诊断已经明确张先生需要长期维持血液透析治疗,因此这已经完全服了重疾险合同中对终末期肾脏病的条件限定。只是张先生的突然身故,阻断了本可以达到的90天的这个条件,要求保险公司全额赔付15万元给张先生家属。

通过这个案例,我们知道,保险真的好看清楚,否则很容易在理赔时一堆鸡毛的!所以,下面小新给大家说一下重疾险的真正的理赔情况。

重疾险真正的理赔情况

买重疾险就是为了预防未来的大病风险,而这个预防就在于未来的理赔上。很多人以为重疾险是确诊即赔的,但小新要告诉大家的是不是,目前能确诊即赔的疾病只有3种,大家一定要看清楚。

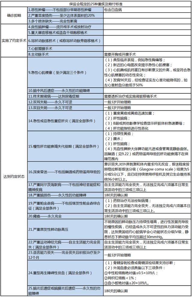
以银保监会所规定的25种疾病种类进行详细的说明:

江苏男子患重病,15万保险被拒赔!法院:符合重疾险条款,必须赔

 

根据上图小新对各个疾病的赔付条件的梳理,只有恶性肿瘤、严重Ⅲ度烧伤和多个肢体缺失这3种疾病是确诊即赔的;良性脑肿瘤、重大器官移植术或造血干细胞移植术、冠状动脉搭桥术(或称冠状动脉旁路移植术)、心脏瓣膜手术、主动脉手术这5种疾病是实施了相对应的手术才会给予赔付的,其他的17种疾病都是达到了某种条件,通常这些条件也代表了疾病的严重程度。因此最终重疾险其实确诊就赔的重大疾病只有3种而已。

所以,通过这些,你就会发现,重疾险虽然涵盖的疾病种类很多,但也不是所有疾病都保障,只是包含了发生率比较高的疾病,在重疾保障上,并不是100%进行赔付的。

关于确诊即赔的重大疾病,小新只发现了3种,还有发现的,欢迎大家在留言区补充说明哦。

关于确诊就赔的疾病,为什么保险公司不多添加多一些。其实这个衡量,不是保险公司能决定的,是由保监会和疾病的严重程度和花费来决定的。但值得庆幸的是,恶性肿瘤(癌症)是确诊即赔的,恶性肿瘤在所有重疾险的理赔中占据很大的比例,在60%以上。

写在最后:

对于重疾险我们一定要搞清楚在什么情况下理赔,这个事很关键。对于重疾险的疾病种类到底买多少种,小新的建议还是购买含这25种疾病的重疾险,至于市场上很多动辄保障上百种疾病的重疾险,只想送两个词:浮夸,宣传。当然在同等保费和保障的情况下,含的疾病种类越多越好,但为了追求保障疾病种类,导致保费增高,是不明智的选择。最后,还是那句话:重疾险的购买需要我们根据需求和实际情况购买。

友情提示:投资有风险,风险需自担